学而思于鲲鹏2021高一物理目标强基计划秋季班高清视频
资源分类: 高中物理
浏览热度: (4)
发布时间: 2024-09-07
最近更新: 2024-09-07
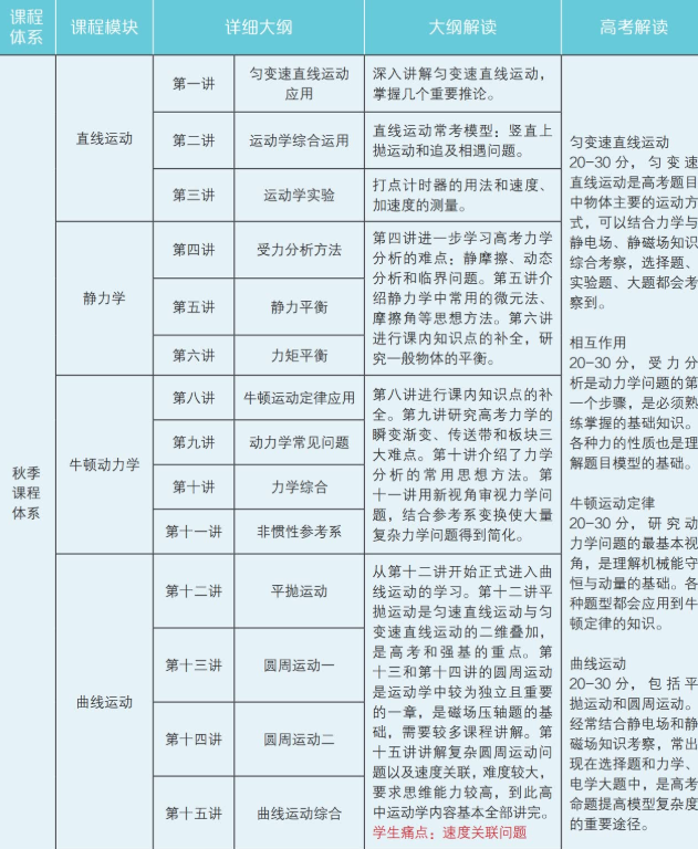
此课件来自学而思网校,于鲲鹏2021高一物理目标强基计划秋季班高清视频。此课件主要知识点包括:匀变速直线运动应用、运动学综合运用、运动学实验、受力分析方法、静力平衡、力矩平衡、牛顿运动定律应用、动力学常见问题、力学综合、非惯性参考系、平抛运动、圆周运动、曲线运动综合等等视频课程。。。。



声明:本站资源来自会员发布以及互联网公开收集,不代表本站立场,仅限学习交流使用,请遵循相关法律法规,请在下载后24小时内删除。 如有侵权争议、不妥之处请联系本站删除处理! 请用户仔细辨认内容的真实性,避免上当受骗!
-
怎么联系购买课程?
直接开通本站会员就可以不限次数保存下载本站所有课程!详情可以咨询微信:yasary6
-
付款后无法显示下载地址或者无法查看内容?
如果您已经成功付款但是网站没有弹出成功提示,请联系站长微信:yasary6 提供付款信息为您处理
-
购买该资源后,可以退款吗?
属于虚拟商品,具有可复制性,可传播性,一旦授予,不接受任何形式的退款、换货要求。请您在购买获取之前确认好 是您所需要的资源
相关文章
高中物理 2024高一物理 王羽目录:2024王羽高一物理1–【高一(上)版】知...
0
0
7
0
物理虽然是个比较复杂的课程,但是只要用心学还是能够学好的,本课件是学而思蒋德赛老...
0
0
14
0
建模课(动能定理):53_6-1.汽车启动——P一定.MP454_6-2.汽车启...
0
0
2
0
很多人说物理很难,其实掌握了方法就不难,刚上高一,物理必修一必须要掌握好,后面学...
0
0
7
0